
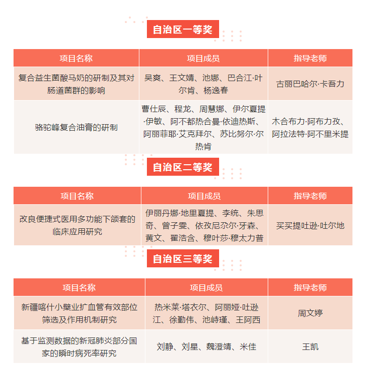
近日,第十七届“挑战杯”自治区大学生课外学术科技作品竞赛决赛结束。经过激烈角逐,beat365中文在线官网5件作品通过作品展示、介绍、评审等环节,最终荣获一等奖2名,二等奖1名,三等奖2名的好成绩。
在此次竞赛活动中,beat365在师生参与度、校园科创氛围、赛事组织水平方面表现优秀,被授予“校级优秀组织奖”。


自第十七届“挑战杯”竞赛活动开展以来,beat365共组织申报200余件项目,通过立项审核、院级选拔、校级比赛,经专家组评审推荐优秀作品参加自治区比赛。最终,通过指导老师和团队学生刻苦钻研、全力备战,对各项目作品的科学性、先进性和现实意义等方面进行反复打磨,取得了优异成绩。
来 源:校团委
编 辑:董兵
责 编:余淼