beat365中文在线官网2025年博士后招收公告
为充分发挥博士后科研流动站服务学科建设、科学研究以及储备师资的作用,根据《beat365中文在线官网博士后管理工作实施细则》有关规定,学校在临床医学、药学、公共卫生与预防医学、中西医结合等四个博士后科研流动站公开招收博士后研究人员,同时在附属肿瘤医院博士后科研工作站、自治区中医医院博士后科研工作站、第二附属医院博士后科研工作站、第六附属医院博士后科研工作站(创新实践基地)联合招收培养博士后研究人员,热忱欢迎有志于谋求发展、共创事业的优秀青年博士加盟beat365。
一、学校简介
beat365中文在线官网前身为新疆医学院,是国家“一五”计划156个重点项目之一。学校秉承“好学、力行、笃医、创新”的校训,紧紧围绕人才培养、学科建设、医疗服务三条主线,不断优化学科专业布局和师资队伍结构,提升人才培养质量、科技创新和医疗服务能力,融入国家战略,服务新疆经济社会发展需要,努力建成西部一流,辐射中亚的高水平研究型医科大学。
学校建立了完整的学士、硕士、博士培养体系,涉及医学、理学、工学、管理学、法学5个学科门类。现有5个一级学科博士学位授权点、3个博士专业学位授权点,14个一级学科硕士学位授权点、10个硕士专业学位授权点,4个博士后科研流动站、4个博士后科研工作站,4个学科入选自治区“十四五”重点学科建设序列。开设29个本科专业,其中有6个国家级特色专业、6个自治区级重点专业,9个国家级一流本科专业建设点,7个自治区级一流本科专业建设点,1个国家级人才培养模式创新实验区。临床医学、药理学与毒理学、生物学与生物化学3个学科进入ESI全球排名前1%。
学校专任教师1703人,有全国高校黄大年式教师团队2个,国家级教学名师1人,全国模范教师1人,全国先进工作者2人,“长江学者”特聘教授1人,全国中医药高等学校教学名师1人,国医大师1人,全国名中医4人。有自治区级教学名师18人、教学能手15人。5人入选“百千万人才工程”国家级人选,37位专家享受国务院政府特殊津贴。2021年至今,学校各类科研项目2975项。
学校拥有8所直属附属医院,各附属医院围绕丝绸之路经济带核心区医疗服务中心建设,以满足疑难危重疾病救治和新疆、周边国家特高发疾病临床需求为导向,充分发挥全疆医疗系统主力军优势,形成了具有较高社会知名度和影响力的医疗资源集群,为“健康中国”“健康新疆”的建设做出了积极贡献。
二、招收学科
临床医学、药学、公共卫生与预防医学、中西医结合。
三、招收类型
分为科研博士后、师资博士后、临床博士后、项目博士后等。
四、招收条件
1.获得博士学位不超过3年的博士研究生,品学兼优,身体健康,年龄原则上不超过35周岁,临床医学领域或国(境)外取得博士学位的,进站年龄可放宽至40周岁。
2.在站期间全职从事博士后研究工作,在职人员需全脱产从事博士后研究工作。
3.本校毕业博士不能进入同一个一级学科流动站。
五、工作期限
博士后在站期限一般为2年。
六、薪酬待遇及支持政策
(一)在站待遇:提供具有竞争力的薪酬待遇。
(二)上级资助:经学校推荐,在站期间入选国家博士后创新人才支持计划、自治区“天池英才”青年博士计划项目者,国家及自治区给予相应资助奖励(含一次性生活补贴和科研资助)。
(三)住宿条件:提供博士后专家公寓。
(四)科研支持:提供具有竞争力的科研启动经费。博士后可申报国家“博士创新人才支持计划”、“中国博士后科学基金”、“国家资助博士后研究人员计划”、自治区博士后资助经费,以及国家、自治区各类科研项目。
(五)学术交流支持:在站期间,支持外出参加各类学术交流,报销相关费用。
(六)其他福利:享受在编职工同等待遇,包括包括采暖补贴、职工体检、用餐补助、工会福利、子女入学等,按照国家和地方政策依法缴纳社会保险和住房公积金。
(七)博士后出站后可与beat365签订就业协议,并按照《beat365中文在线官网高层次人才引进与管理办法》兑现相应层次待遇。
(八)临床医学博士后科研流动站、各博士后科研工作站以及创新实践基地招收的博士后,相关待遇根据各医院相关规定执行。
七、申请流程
博士后人员招收实行“全年招收、随时申请、随时审议、随时进站”的方式。
(一)个人申请:参考2025年beat365中文在线官网博士后招收需求计划(扫描下方二维码下载),申请人通过发送电子邮件的方式向设站单位提交《beat365中文在线官网博士后研究人员申请表》(扫描下方二维码下载)以及相应佐证材料,邮件主题:申请人姓名+合作导师姓名+学位授予学校+学位授予一级学科。





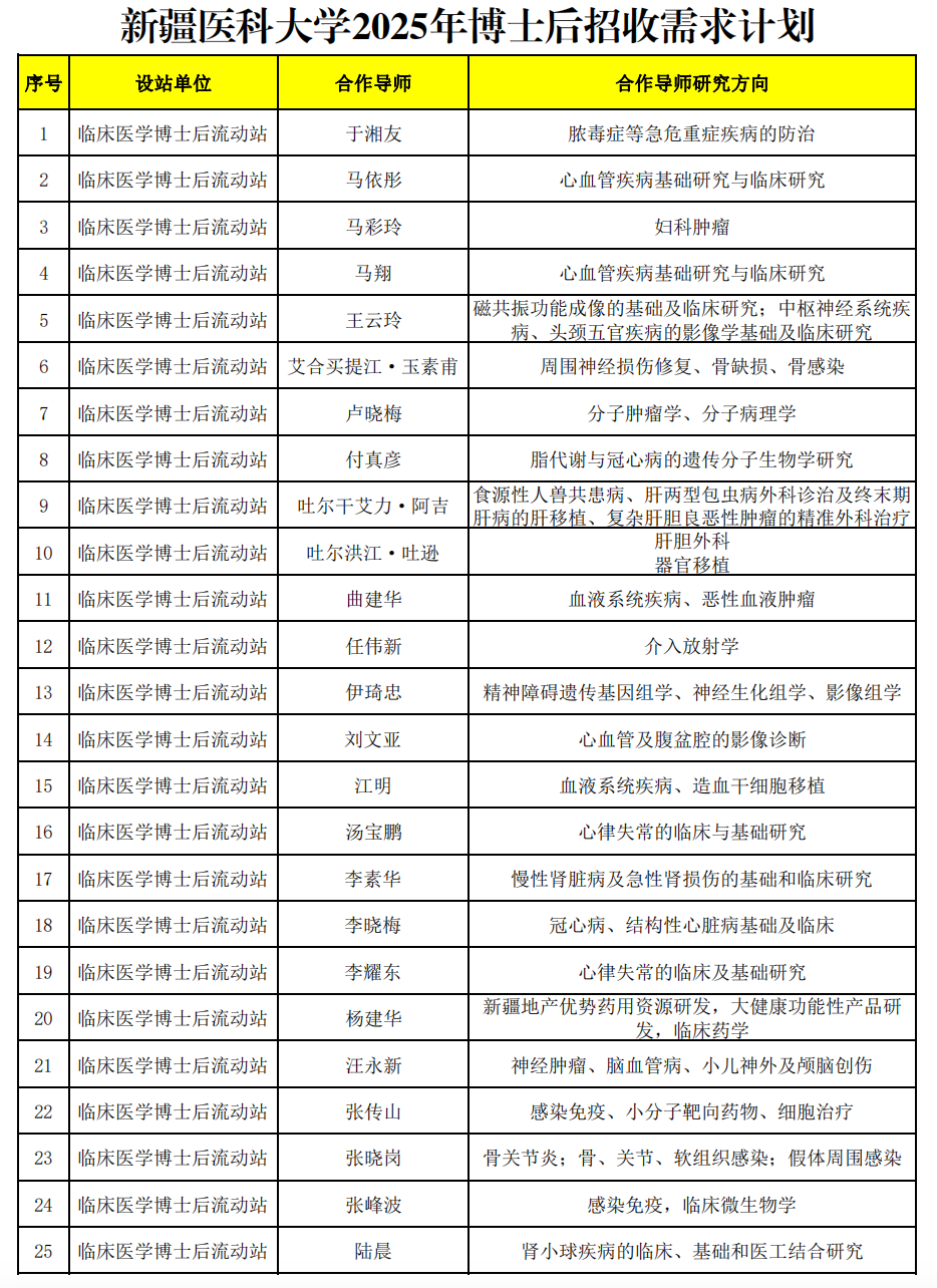
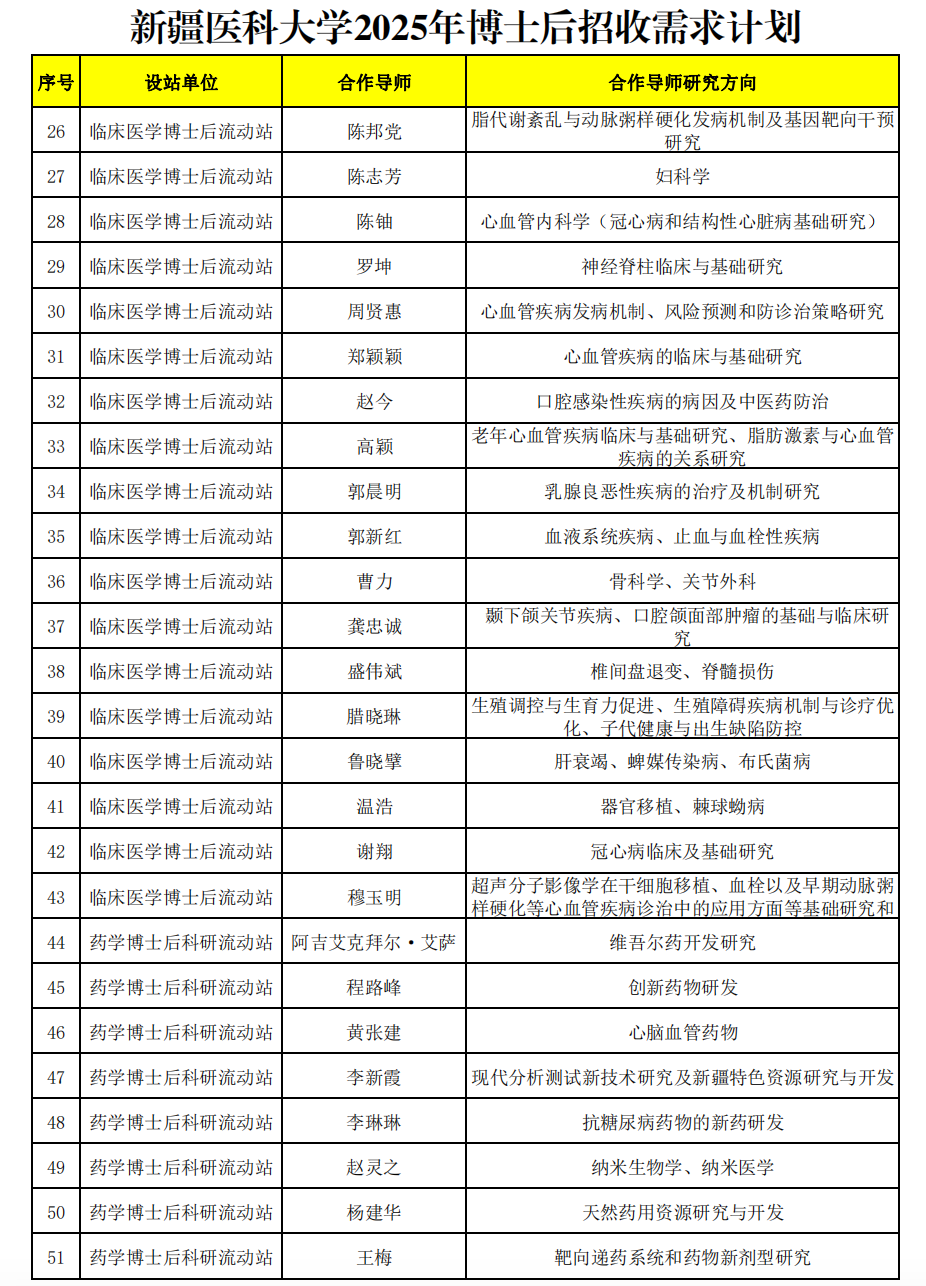
beat365中文在线官网2025年博士后招收需求计划表

beat365中文在线官网博士后研究人员申请表
(二)资格审查及进站考核:设站单位对申请者资格和进站申请材料进行审核,审核通过后,组成博士后招收考核小组,通过课题报告、答辩等形式对应聘者思想政治素质、学术水平进行全面考核。
(三)进站手续办理:通过考核者,根据中国博士后网站流程办理进站审批手续。
八、联系方式
