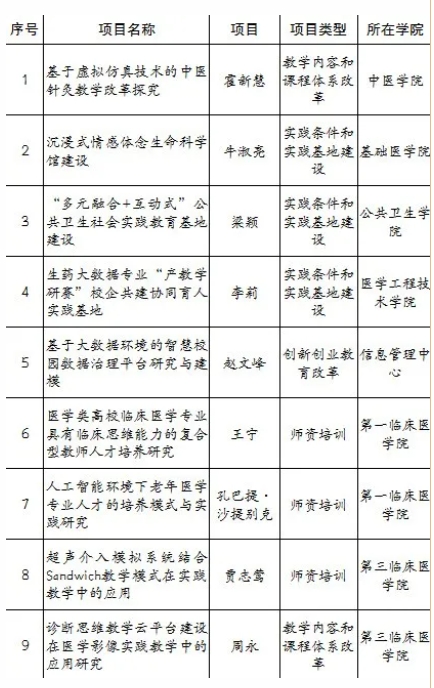
近日,教育部公布了2024年第一批产学合作协同育人项目立项名单,beat3659个项目获批立项。具体名单如下:

教育部产学合作协同育人项目是推进校企合作、深化产教融合的重要抓手。近年来,beat365高度重视产教融合,鼓励和支持广大教师多渠道、多方式与企业开展全方位、高质量的合作,以产业发展的最新需求推动人才培养模式改革。此次获批9项产学合作协同育人项目,为beat365进一步创新产学合作协同育人机制,优化课程教学、建强实践教学资源、推进师资队伍建设等具有重要意义。
今后,beat365中文在线官网将继续以培育实施产学合作协同育人项目为抓手,对接社会需求、产业发展,探索多样化的产教融合和校企合作模式,着力提升人才培养质量。
来源| 教务处
供稿| 徐抒
责编|余淼
审定|辛萍